返回首页
四川省巴中市中医医院(巴中市巴州区人民医院)中药饮片配送及智慧中药房代煎代配服务市场调研公告
发布时间:2026/04/14

各潜在供应商:

根据医院业务需要,我院拟对中药饮片配送及智慧中药房代煎代配服务进行市场调研,现诚邀符合资质的企业积极报名参加。

一、报名条件

1.具有独立承担民事责任的能力;

2.具有良好的商业信誉和健全的财务会计制度;

3.具有履行合同所必需的产品、设备和专业技术能力;

4.具有依法缴纳税收和社会保障资金的良好记录;

5.本次参加调研的公司或者生产厂家三年内,在经营活动中没有重大违法记录;

6. 符合国家及行业对中药饮片生产、经营企业的其他相关资质要求。

7.中药饮片生产企业具有毒性饮片生产许可范围,中药饮片经营企业具有毒性中药饮片经营范围。

8.通过药品生产/经营质量管理规范认证(GMP/GSP)。

9. 具备稳定的药材溯源体系。

10.具备参与我院中药饮片配送服务能力和智慧中药房(代煎代配中心)建设能力。

11.具有生产所有药品品种小包装中药饮片能力。

12.法律、行政法规规定的其他条件。

13.本项目不接受联合体。

二、需提交资料

1.中药饮片生产企业或供应商对销售代表的法人授权书原件。

2.企业基本情况

(1)企业简介(如发展历程、规模、组织结构等)

(2)有效的《营业执照》《药品生产许可证》或《药品经营许可证》复印件,生产许可包括毒性饮片生产许可范围,经营许可包括毒性中药饮片。

(3)上一年度财务报表或资信证明。

  3. 质量保障体系文件

(1)中药饮片质量追溯相关资料、质量控制流程、检验能力及主要检测设备清单。

(2)近期药品质量检验报告样本(可提供代表性品种)。

4. 产品清单

中药饮片品种报价单(中药饮片品种目录见附件,同时以U盘形式提供中药饮片品种报价单excel版本)。

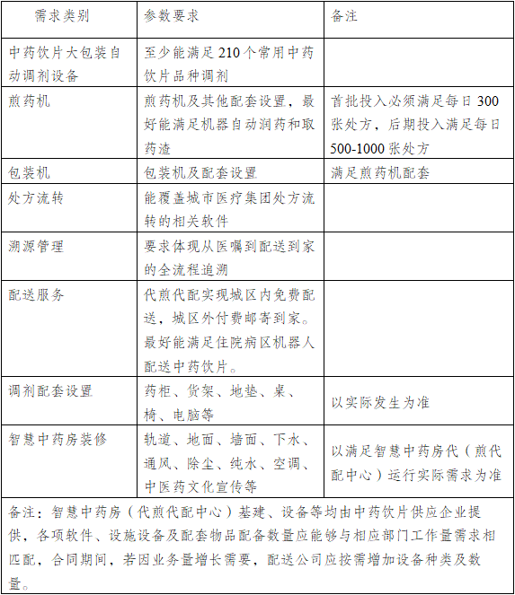
5.有建设智慧中药房(代煎代配中心)的能力,并响应我院中药饮片配送延伸服务及建设智慧中药房,提交承诺函。承诺为保证中药房、智慧中药房(代煎代配中心)、库房正常运转,配送企业投入相应的设施设备、软件系统、耗材等(承诺函中体现对代煎收取煎药费院、院企分配比例的建议),包含但不限于如下内容:

6.提供资料:智慧中药房(代煎代配中心)初步设计方案,及其他医院建设业绩并附图片。(准备演示PPT现场讲解,具体时间等待医院通知。)

7.其他资料:供应商认为需要提供的其他有助于展示其综合实力的文件。

三、所投递资料需制作“市场调研参与文件”(应包含:上述报名资料、联系人、联系电话、邮箱等)装订成册。所有资料应密封邮寄,并在封面注明单位、联系人及电话号码等。

四、资料接收截止时间:2026年5月7日18:00。

五、资料投递地址:巴中市中医医院(巴中市巴州区人民医院)回风院区十楼药学部(一)。

六、其他:各潜在供应企业可到医院现场测量智慧中药房(代煎代配中心)场地或索要图纸,制定初步的建设设计方案。

七、联系方式:

资料递交联系人:陈老师  联系电话:0827-5244356

巴中市中医医院(巴中市巴州区人民医院)

2026年4月14日

历史中标
相关动态