返回首页
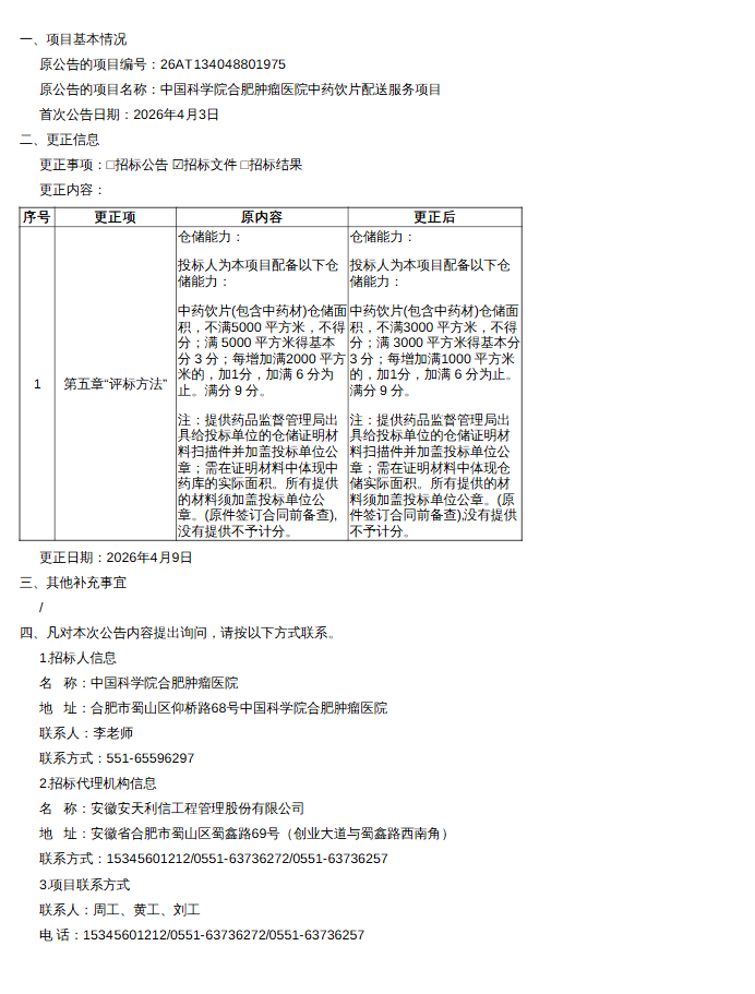
安徽省中国科学院合肥肿瘤医院中药饮片配送服务项目更正公告
发布时间:
2026/04/10
标书下载
经销商名录
目录文件
往年评审专家
历史中标
查看更多
留言板
暂时无人发言
内容:
游客
验证码
相关动态
查看更多