返回首页
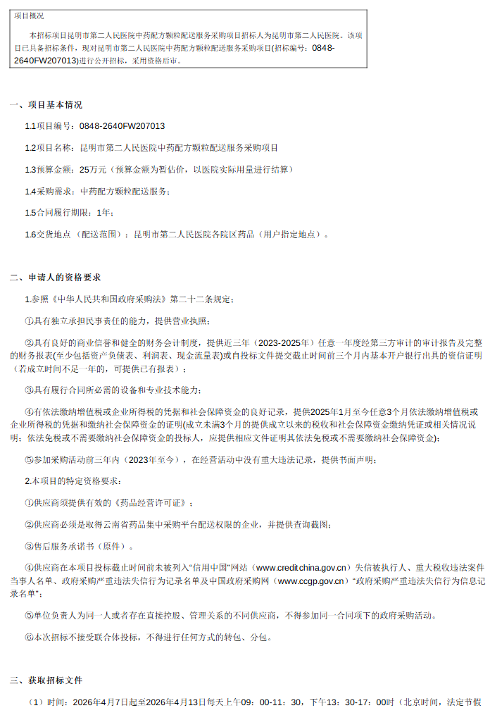
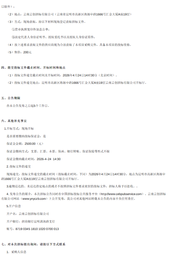
云南省昆明市第二人民医院中药配方颗粒配送服务采购项目招标公告
发布时间:
2026/04/07
标书下载
经销商名录
目录文件
往年评审专家
历史中标
查看更多
留言板
暂时无人发言
内容:
游客
验证码
相关动态
查看更多