客服电话: 15313133006
2851832418
欢迎来到泰茂药厂云!
微信公众号
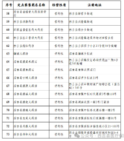
【固原】关于2026年西吉县管理定点医药机构的公示
发布时间:2026/3/17 10:32:37
信息来源:查看
正文:
广大参保人员、各定点医药机构:
根据《医疗机构定点管理暂行办法》(国家医保局第2号令)、《零售药店定点管理暂行办法》(国家医保局第3号令)、《医疗保障基金使用监督管理条例》及《宁夏回族自治区基本医疗保险定点医药机构医疗服务协议文本》(2024版)规定。为进一步加强管理、监督和举报,现将2026年西吉县管理定点医药机构名单予以公示,诚请社会各界监督。
公示时间:2026年3月16日-2026年3月22日
监督举报电话:0954-3018341
西吉县医疗保障服务中心
2026年3月16日
国家中医药管理局
世界中医药杂志
中国中医科学院
医药网
环球医药网
中国国际健康营养博览会
中医药方网
医药卫生网
现代医药卫生
药渡
中华中医药学会
中国医药物资协会
中国非处方药物协会
奇点
39健康网
中原医疗器械展览会
医药魔方
生物谷
化学加网
肽度
网络备案:京ICP备12039121号-14
地址:北京市海淀区学清路9号汇智大厦B座7层 www.yaochangyun.com ©2016-2023 泰茂股份版权所有
经营性网站 备案信息
可信网站 信用评价
网络警察 提醒您
诚信网站
中国互联网 举报中心
网络举报 APP下载